微博营销手机的搞笑案例漫画封面
2013-04-04 15:39:34
口述:因为一次微博营销,多年的好基友分道扬镳
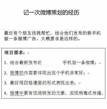
记录一次失败搞笑的微博策划经历,纯属娱乐哦!
馒头饭
萌妹子
萌汉子
头像
壁纸
萌测试
图解
3D坦克
以卖萌为主题弹幕网站,新M站,馒头饭应用的图片弹幕发明正在专利保护期内。
萌点:
双马尾
黑长直
眨眼
嘟嘴
吐舌头
兔耳朵
猫耳朵
猫爪爪
天然呆
爱哭鬼
呆毛
蝴蝶结
戳戳脸
平地摔
嘘
麻花辫
齐刘海
M字刘海
剪刀手
八字手势
心形手势
ILOVEYOU手势
服饰:
连衣裙
蓬蓬裙
礼服
女仆装
洋装
校服
水手服
圣诞服
汉服
和服
旗袍
古装
制服
睡衣
护士服
洛丽塔
发色:
黑色头发
金色头发
棕色头发
粉色头发
蓝色头发
绿色头发
白色头发
紫色头发
灰色头发
摆姿:
站姿
坐姿
跪姿
蹲姿
趴姿
躺姿
靠姿
抱姿
跳姿
正面照
侧面照
斜侧面照
背面照
侧脸照
回眸照