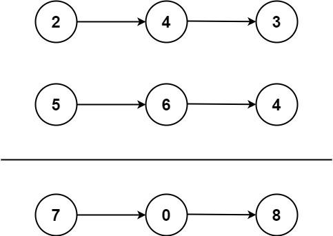
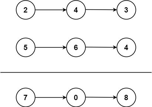
The figure of 2. Add Two Numbers

2023-07-03 12:32:22
The figure of 2. Add Two Numbers
Reverse 2 LinkedLists, sum them together, solving problems '2. Add Two Numbers' , '206. Reverse Linked List' and '445. Add Two Numbers II'
reverse two LinkedLists and sum them together, let's solve the problems '2. Add Two Numbers' , '206. Reverse Linked List' and '445. Add Two Numbers II'